广西医科大学官网
统一身份认证
首页
校区概况
校区简介
附设卫校简介
校区领导
历史沿革
领导关怀
校区风光
机构设置
党委行政
教学部门
师资与学科
师资概况
学科建设
精品课程
人才培养
本专科教育
中职教育
继续教育
科学研究
科研概况
产教融合
教务管理
部门通知
规章制度
教务系统
教学运行
实践教学
技能竞赛
教学督导
学籍管理
表格下载
招生就业
本专科招生
中职招生
就业信息网
学生管理
学工概况
队伍建设
思政教育
事务管理
学生风采
学生资助
心理健康
学生社团
班级建设
党建活动
学生党建
教职工党建
校园服务
视频资源
资料下载
后勤综合服务
健康知识宣教
当前位置:
通知公告
>>
外网通知
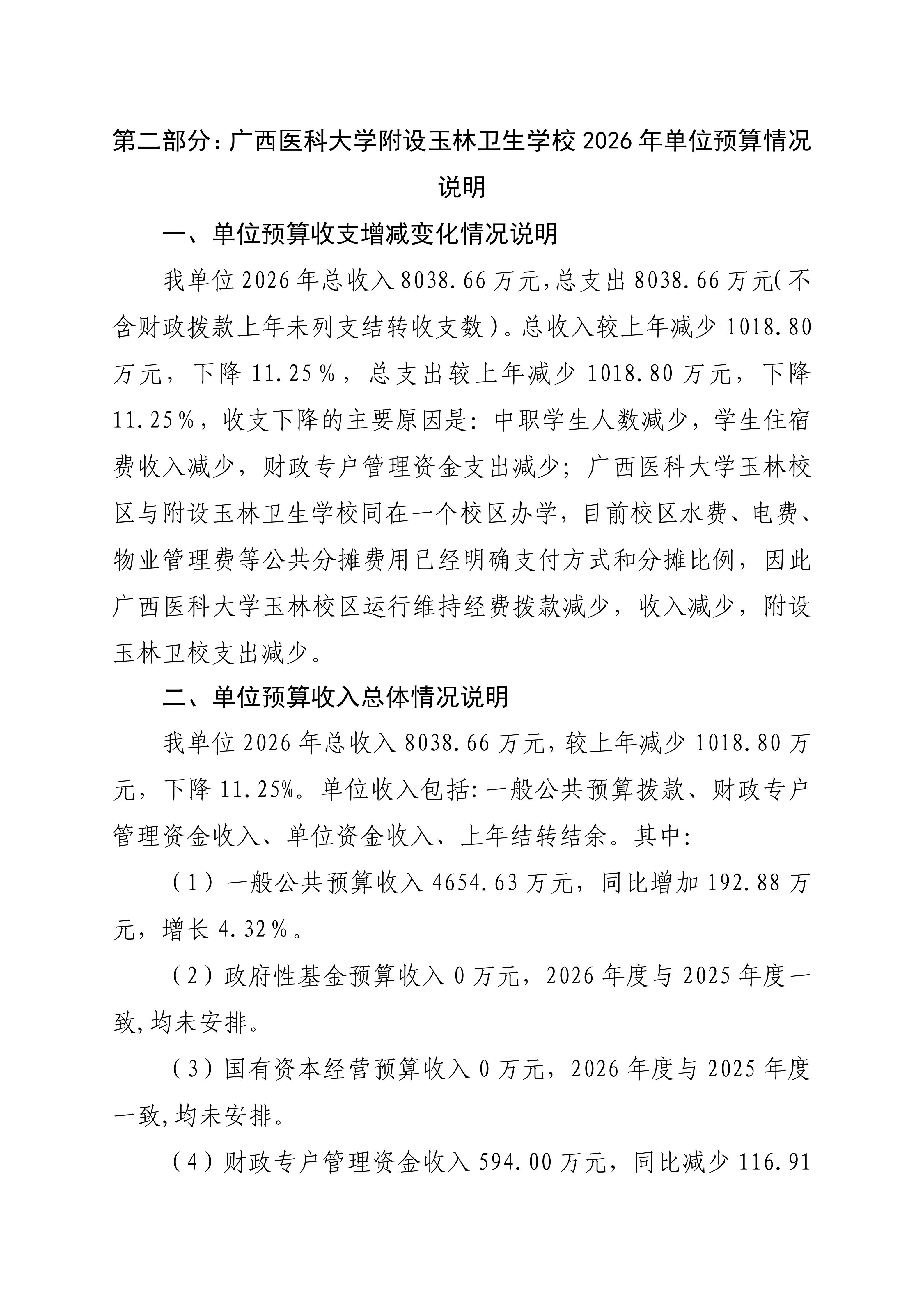
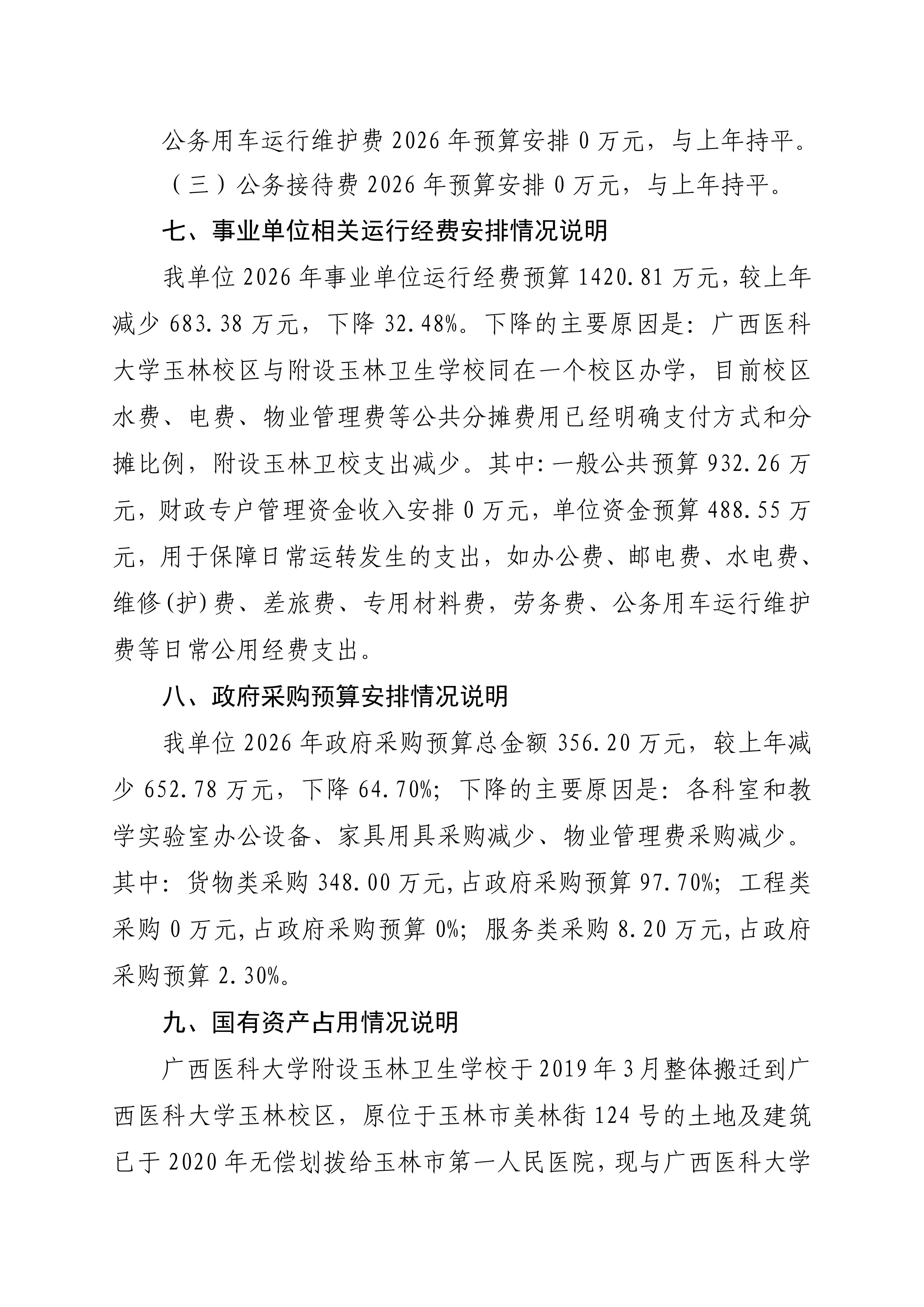
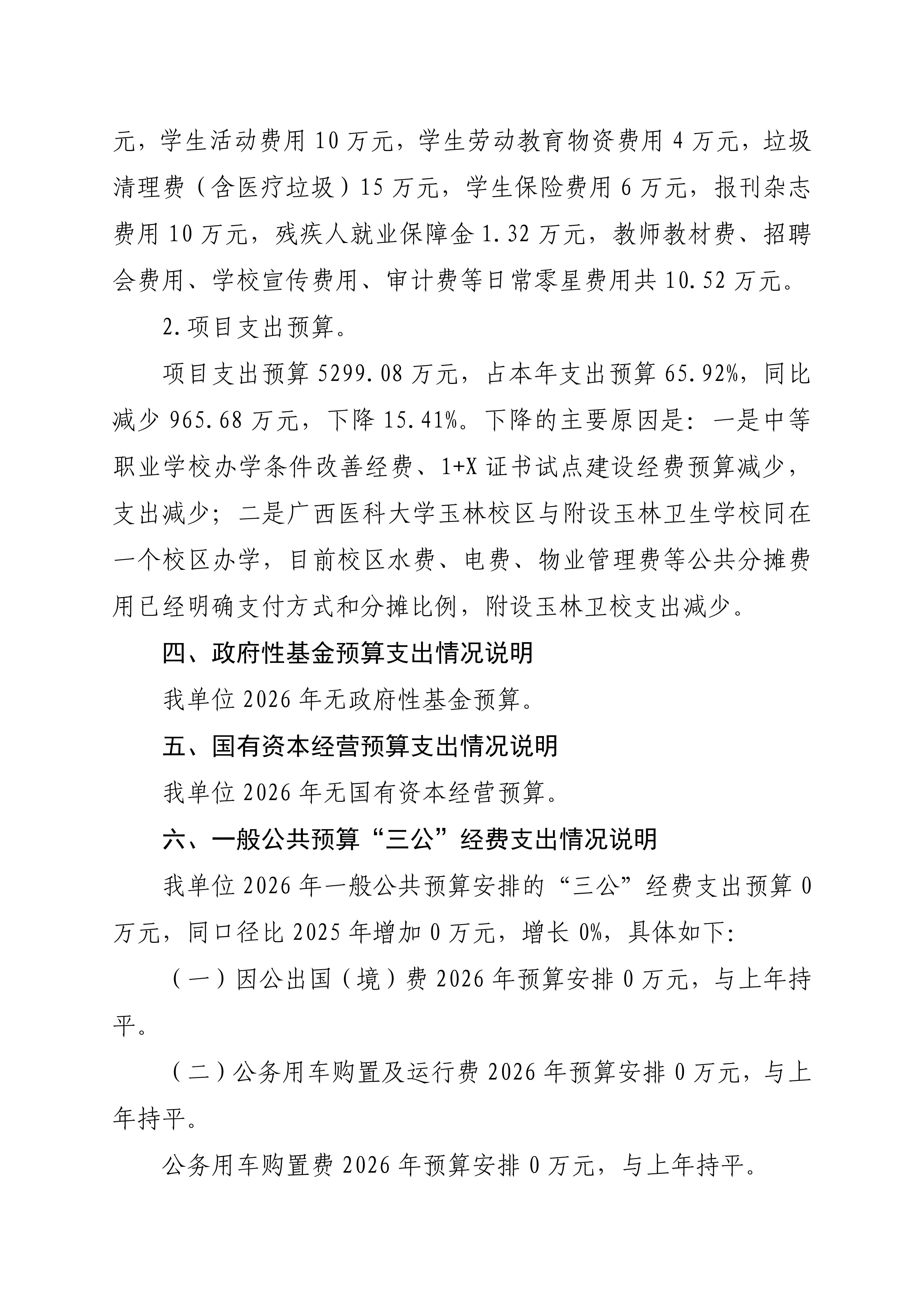
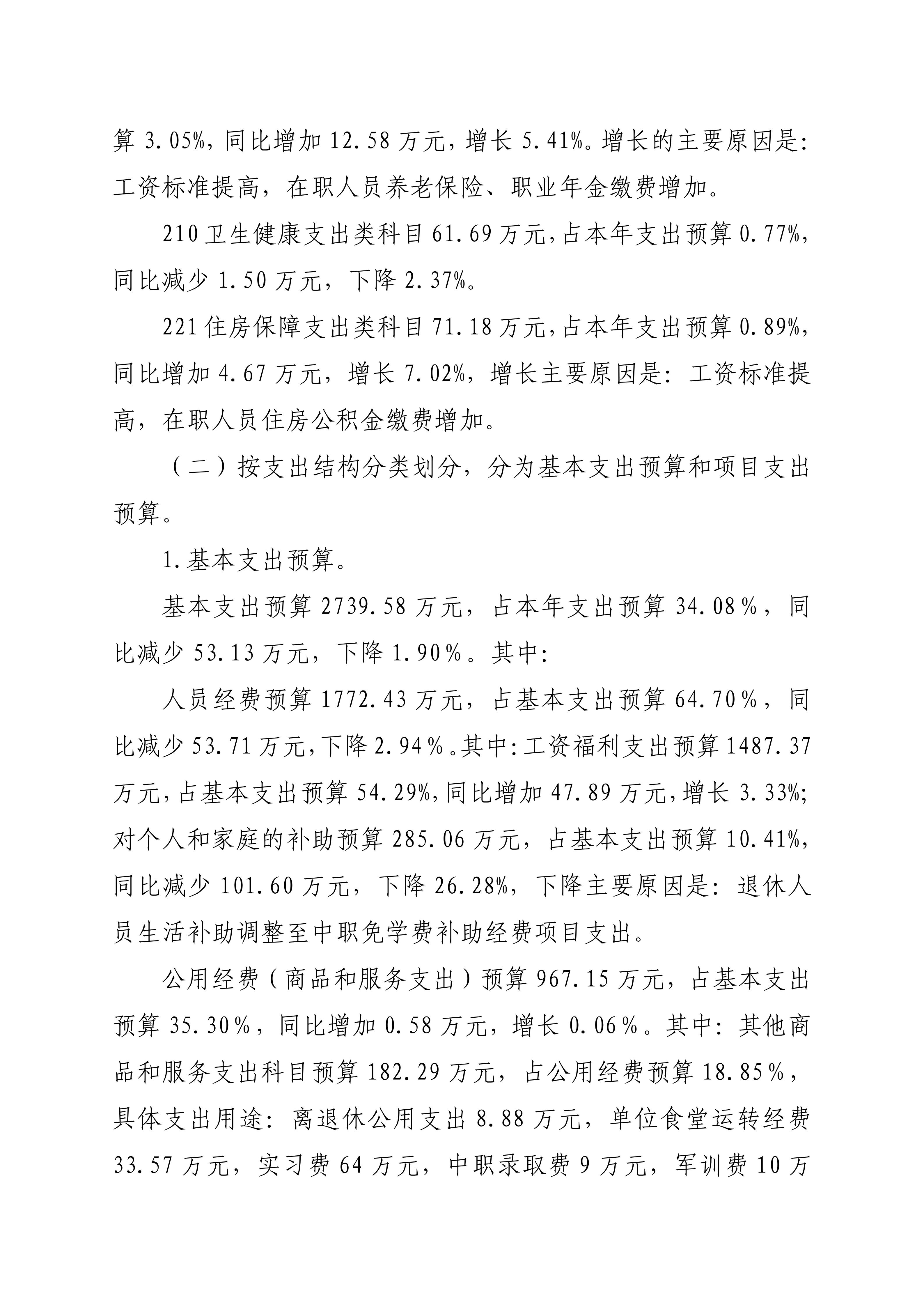
广西医科大学附设玉林卫生学校2026年单位预算公开说明
作者:赖丽敏 摄影: 校对:钟婷萍 审核:刘伟 来源: 财务部 发表时间: 2026-02-24
附件:
广西医科大学附设玉林卫生学校2026年单位预算公开报表.xlsx